测向体制系列介绍:TDOA核心算法讲解及无人机TDOA定位示例
本文将系统地剖析TDOA定位技术,深入讲解其系统组成、核心算法,并揭示影响其精度的关键因素,最后以热门的无人机定位为例,展示其实际应用。
一.典型TDOA系统的组成
一个完整的TDOA定位系统包含以下四个关键部分:
1. 接收网络:由多个(以二维定位为例,至少3个)地理上分散的接收站点组成。它们负责实现对目标(如电台、手机、无人机)发射信号的接收。
2. 时间同步系统:时间同步是TDOA技术的生命线。所有接收站的时钟必须保持高度同步(精度需达纳秒级),否则时间差测量毫无意义。通常通过GPS/北斗授时或精密时间协议实现。
3. 通信传输网络:负责将各个接收站采集到的原始信号数据以及时间戳信息,高速、低延迟地传输到中央处理单元。
4. 中央定位服务器:汇集所有数据,运行核心定位算法,最终解算出目标的位置坐标,并进行可视化展示、轨迹跟踪和告警。

1.2广义互相关算法
GCC算法是基本互相关的增强版。由Knapp和Carter在1976年提出,其核心思想是:在计算互相关之前,先对信号的频域表示进行“预滤波”(加权),以锐化最终的互相关峰。
核心思想:GCC在基本互相关的流程中增加了一个关键的加权步骤。
●计算互功率谱(与基本法相同):
●应用广义加权函数(GCC的核心创新):
ψ(f)是加权函数。不同的ψ(f)对应不同的GCC方法,用于解决不同的实际问题。
●计算广义互相关函数:
●时延估计(与基本法相同):
常见的加权函数 Ψ(f)及其作用:
➡GCC-PHAT:相位变换:
原理:它完全摒弃了幅度信息,只保留相位信息。它将互功率谱的幅度“白化”为1。
效果:在理想情况下,它能产生一个非常尖锐的脉冲(类似于狄拉克δ函数),对混响有极强的鲁棒性。这是声源定位中最常用的方法。
缺点:在极低信噪比下,由于放大了噪声带的相位,性能会下降。
➡GCC-SCOT:平滑相干变换:
原理:使用两个信号的自功率谱进行归一化,也是一种白化处理,但考虑了各自信号的频谱特性。
➡GCC-Hannan-Thomson(或ML:最大似然):
其中,
是相干函数。
原理:在理论上是最优的,它根据每个频点的信噪比进行加权,信噪比高的频点赋予更大的权重。
效果:在平稳噪声环境下性能最好,但计算复杂,需要估计相干性。
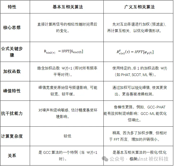
1.3小结
为了更直观地理解,下表总结了两者的关键差异:
表1-1 两种算法的差异比较

2、双曲线定位算法
最经典和重要的双曲线定位算法有以下几种:
●最小二乘法(Least Squares, LS):由于测量值(TDOA)存在误差,多条双曲线不会精确相交于一点。最小二乘法的目标是寻找一个点 (x, y),使得该点到所有双曲线的“距离”(即方程两边的残差)的平方和最小。这通常需要通过迭代优化算法(如高斯-牛顿法、梯度下降法)来求解。
● 陈氏算法(Chan‘s Algorithm):里程碑式的算法,它通过引入一个中间变量,将非线性的双曲线方程转化为线性方程组。首先,假设一个辅助变量与目标位置有关,将原方程重写为一个线性模型,通过加权最小二乘(WLS)得到一个初始解;然后,利用第一步得到的解的信息,构造一个新的加权矩阵,再进行一次WLS求解,从而获得更精确的最终解。
●弗里德兰算法(Friedlander‘s Algorithm):先进行一种“误差校正”的预估计,然后再用最小二乘法求解。
●泰勒级数展开法(Taylor Series Expansion):迭代算法。它首先需要一个初始猜测位置,然后在这个位置点对非线性双曲线方程进行泰勒级数展开,并忽略高阶项,将其线性化。然后求解线性方程。
● Fang算法:转换坐标轴后直接求解方程。
以下对常用的Chan算法的二维定位算法进行介绍,三维定位则在构建方程式增加第三维高度信息。
2.1Chan算法
有M个基站(BS),第i个基站的已知位置为 (xi,yi),其中 i=1,2,...,M。选择第一个基站(i=1) 作为参考基站。通过时延估计技术我们得到了目标信号到达第 i个基站与到达参考基站的时间差 Δti1。将时间差乘以光速 c,得到距离差 di1=c⋅Δti1。
第一步:建立非线性方程组并线性化
根据距离差的定义:
(1)
(2)
(3)
其中Ri1是测量得到的距离差,R1表示目标到参考基站的距离。
将
代入
得到
(4)
同时,对于参考基站有:
(5)
(4)-(5)得:
简化得到:
令
代入上式,我们得到线性方程:
整理成关于未知数 x,y, R1的线性形式:
第二步:第一次加权最小二乘(WLS)求解
(1)构建线性方程组:
参与定位的站点数M大于等于3,将第 i个方程写成矩阵形式 h=Gz。
其中:

(2)WLS解:
当 M>3(即方程数大于未知数个数)时,这是一个超定方程组。考虑测量误差 Ψ,其解由加权最小二乘给出:
这里的关键在于权重矩阵 Ψ。Chan算法证明,当测量误差较小时,Ψ可以近似为测量距离差Ri1的协方差矩阵。在实际应用中,若先验知识不足,可先假设 Ψ为单位阵,进行一次普通最小二乘(LS)估计:
得到了目标的第一次估计位置 (,)和到参考站的距离估计。
第三步:第二次加权最小二乘(WLS)求精
第一次WLS求解时,我们假设 z中的三个变量是相互独立的。但实际上,它们通过
这个约束关联在一起。忽略这个约束会引入误差。第二次WLS的目的就是利用这个约束关系来修正结果。
(1)引入约束关系:
由未知向量的定义可知:
引入新的未知向量:
可以证明,z′满足一个新的线性方程:
其中,h′和 G′由第一次估计的结果,,构造而来。具体形式如下:

(这是一个简化的常见形式,具体构造可能随推导版本略有不同)
这次估计的误差协方差矩阵 ψ′需要通过
的协方差矩阵
来计算
(2)第二次WLS求解:
这次求解的
的前两个元素
就是目标位置的最终、更精确的估计。
在实际应用中,Chan算法常与泰勒级数展开法结合使用,用Chan算法的结果作为泰勒算法的初始值,进行迭代求精,兼具了高效和高精度的优点。
三.影响TDOA定位精度的主要因素
1. 基站布站几何结构
这是基础,如果基站几乎在一条直线上,会导致双曲线交点模糊,精度急剧下降,这称为几何精度因子(GDOP)差。好的布站应使目标被基站包围。
2. NLOP多径效应和非视距传输
接收站会收到来自同一发射源的直射波和多个反射波,混合在一起干扰了直射波到达时间的准确估计。接收站未接收到直射波只有反射波,同样会影响达到时间差的估计。
3. 时间同步误差以及频率精度误差
TDOA中的时间同步包括了时、频同步,接收机的频率精度(通常指其本地时钟的稳定度和准确度)对到达时间差(TDOA)估计有着根本性的、直接的影响。
简单来说,频率精度决定了时间精度,而时间精度直接决定了TDoA的定位精度。
4. 信号带宽与信噪比(SNR)
根据测距理论,信号带宽越大,时间分辨能力越强,时延估计越精确。
四.TDOA的典型应用-无人机定位系统
基于TDOA的无人机管控系统是该技术成功应用的典范,典型无人机图传信号如图2所示。

图2 大疆某型无人机信号
系统组成:
(1)射频传感器:部署在防控区域周边,侦听无人机的遥控和图传信号。采用祯仪ZY21-CV-UT系列数字接收组件模块;
(2)高精度时钟同步模块:每个传感器内置GPS/北斗模块,实现十ns级的时间同步以及高精度的频率源功能;
(3)中心处理平台:运行信号识别、TDOA计算(常采用Chan+泰勒算法)、轨迹滤波和可视化软件,如下图为测试软件界面:

图3 TDOA测试软件界面
(4)辅助模块:联网采用使用三个蒲公英X1联网模块,各自插入一张4G流量卡,联网控制端选择旁路组网功能,无需公网IP,进行云端异地组网;供电采用充电宝+PD诱骗器的方式,为接收机模块等提供12V、5V直流供电,单个测试站点测试硬件构成如下:

图4 单个测试站点测试硬件模块构成
布站原则:
(1)避免共线:基站不应布置在一条直线上。
(2)优化GDOP:优先选择能包围重点防护区域的布站方案,保证区域内GDOP值较小。
(3)高度覆盖:在复杂城区,需考虑不同高度的基站部署,以应对低空飞行的无人机。
测试效果:
在方圆1km以内的地埋空间中测试,测试精度小于20米,如下图:

图5 定位实测数据回放图
五.小结
TDOA定位技术因其高精度、低成本、广覆盖和被动探测的独特优势,已成为现代定位体系中不可或缺的一环。其性能依赖于精密同步的硬件系统与高效鲁棒的软件算法的深度融合。尽管面临多径等现实挑战,但通过优化布站、采用先进算法(如GCC-PHAT、Chan-泰勒混合算法)等,TDOA的精度和可靠性正在不断提升。

关于祯仪
祯仪科技,专业从事宽频段无线电信号接收,适用于无线电管理、信号侦查与分析、通用频谱分析、卫星导航监测、低空复杂电磁环境感知等。
Recommend
-
-
QQ Zone
-
Sina Weibo
-
Renren.com
-
Douban
